Have you ever thought about how words do more than just name things? When you say “I promise,” you aren’t just describing something; you’re actually doing something with your words. This fascinating idea is at the heart of what’s known as Austin’s theory. It completely changed how we think about language, moving beyond simple definitions to explore how we use words to perform actions every single day.
This guide will break down the core concepts of Austin’s theory in a simple, easy-to-understand way. We’ll explore how saying something can be the same as doing something, look at the different types of speech acts, and see how this powerful idea applies to our daily lives, from simple conversations with friends to the complex world of artificial intelligence. Get ready to see language in a whole new light.
Key Takeaways
- Language as Action: Austin’s theory proposes that we don’t just use words to state facts; we use them to perform actions, like promising, warning, or apologizing.
- Three Levels of Speech Acts: Every utterance has three dimensions: the locutionary act (the literal meaning), the illocutionary act (the speaker’s intention), and the perlocutionary act (the effect on the listener).
- Performative Utterances: Certain phrases, like “I apologize” or “I name this ship,” are special because saying them makes them true. These are central to understanding Austin’s theory.
- Felicity Conditions: For a speech act to be successful, certain conditions must be met. For example, the person making a promise must be sincere and have the authority to do so.
- Real-World Impact: This theory has practical applications in law, communication, technology (like AI chatbots), and understanding social interactions.
Who Was John L. Austin?
Before we dive deep into the theory itself, let’s get to know the mind behind it. John Langshaw Austin (1911-1960) was a brilliant British philosopher of language. He spent much of his career at the University of Oxford, where he became a leading figure in a movement known as “ordinary language philosophy.”
Unlike philosophers who tried to create perfect, logical languages, Austin was fascinated by how people actually use language in their everyday lives. He believed that the messy, sometimes confusing ways we talk hold important clues about meaning and reality. He would gather his students and colleagues to meticulously examine words and phrases, asking questions like, “What’s the difference between doing something ‘by mistake’ versus ‘by accident’?” This careful attention to detail laid the groundwork for his most famous contribution: Austin’s theory of speech acts. His ideas were revolutionary because they shifted the focus of linguistics from what words mean to what words do. His work, primarily published after his death in the book How to Do Things with Words, continues to influence fields far beyond philosophy.
The Core Idea: Saying is Doing
The central pillar of Austin’s theory is a simple yet profound idea: when we speak, we are not always just describing the world. Often, we are performing an action. Think about it. If someone says, “The cat is on the mat,” they are stating a fact that can be true or false. This is what philosophers traditionally focused on.
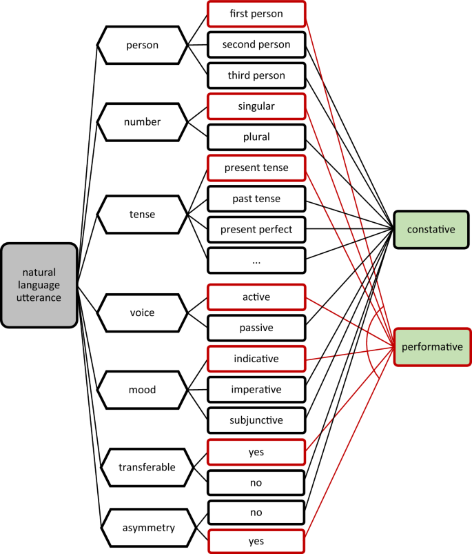
Austin called these “constative” utterances. But what about when a judge says, “I sentence you to five years”? The judge isn’t describing a sentence; their words are creating it. Or when you say, “I apologize,” you are performing the act of apologizing. You aren’t just reporting on your feelings of regret.
This is the revolutionary part of Austin’s theory. He introduced the concept of “performative utterances”—statements that perform an action. These phrases don’t have a truth value in the traditional sense. You can’t ask if “I promise to help” is true or false. Instead, you ask if it was successful. Did the person genuinely make a promise? This shift from truth and falsity to success and failure is fundamental to understanding how language functions in the real world.
The Three Levels of a Speech Act
To organize this new way of thinking, Austin’s theory breaks down every utterance into three distinct levels or acts. Understanding these three components helps us see the full picture of what’s happening when we communicate.
1. The Locutionary Act: What You Literally Say
This is the most straightforward level. The locutionary act is the literal act of producing a meaningful utterance. It involves the sounds, words, and grammar you use. If you say, “It’s cold in here,” the locutionary act is the combination of those specific words in that specific order to form a grammatically correct sentence with a dictionary definition. It’s the surface-level meaning, the part you could write down and analyze for its structure and vocabulary.
2. The Illocutionary Act: What You Intend to Do
Here’s where things get interesting. The illocutionary act is the intention behind the words. It’s the action you are trying to perform by speaking. When you say, “It’s cold in here,” what are you doing?
- Are you simply stating a fact about the temperature?
- Are you requesting that someone close the window?
- Are you complaining about the poor heating?
- Are you hinting that you’d like to leave?
The same locutionary act can have many different illocutionary forces depending on the context, your tone of voice, and your relationship with the listener. This is the core of Austin’s theory—the focus on the speaker’s purpose.
3. The Perlocutionary Act: The Effect on the Listener
Finally, the perlocutionary act is the actual effect your words have on your audience’s thoughts, feelings, or actions. It’s the consequence of your utterance. If you say, “It’s cold in here” (illocutionary act of requesting) and your friend gets up and closes the window, that action is the perlocutionary effect.
However, the perlocutionary act isn’t always what you intend. You might have intended to make a simple request, but your words could have the perlocutionary effect of annoying your friend, making them feel guilty, or starting an argument about the thermostat. Austin’s theory acknowledges that communication is a two-way street, and the listener’s interpretation is a crucial part of the process.
|
Act |
Definition |
Example: “Watch out for that car!” |
|---|---|---|
|
Locutionary |
The literal meaning of the words. |
The sounds and words forming the sentence “Watch out for that car!” |
|
Illocutionary |
The speaker’s intended action. |
The act of warning someone of danger. |
|
Perlocutionary |
The actual effect on the listener. |
The listener jumps back onto the curb, avoiding the car. |
The Conditions for Success: Felicity Conditions
According to Austin’s theory, a performative utterance isn’t true or false; it’s felicitous (successful) or infelicitous (unsuccessful). For a speech act to work correctly, certain conditions must be met. Austin called these “felicity conditions.” If any of these are not in place, the act can misfire or be abused.
Types of Felicity Conditions
There are a few key types of conditions that must be satisfied. Let’s use the act of making a promise as an example.
- There must be an accepted conventional procedure. For a promise to be a promise, there has to be a shared understanding in the culture of what it means to promise something. The same goes for marrying someone—there’s a specific procedure (a ceremony, vows, etc.) that must be followed.
- The circumstances and participants must be appropriate. You can’t, for example, baptize a ship if it’s not your job to do so. A random person shouting, “I name this ship the Queen Mary!” has no effect. Similarly, you can’t get married to a dog. The participants and situation must fit the act.
- The procedure must be executed correctly and completely. If a wedding officiant forgets to say, “I now pronounce you married,” the marriage might not be legally valid. You have to say the right words and complete all the necessary steps.
- The participants must have the right intentions. This is a crucial one. If you say, “I promise to pay you back,” but you have absolutely no intention of doing so, the speech act is an abuse. The act of promising has occurred on the surface, but it’s insincere. You have performed the illocutionary act of promising, but you have done so deceitfully.
Understanding felicity conditions helps explain why communication breaks down. When someone feels mislead or an instruction isn’t followed, it’s often because one of these underlying conditions wasn’t met.
How Austin’s Theory Classifies Speech Acts
![]()
After laying out the basics, Austin and his student John Searle further developed the theory by creating categories for the different kinds of things we do with words. This helps organize the vast range of illocutionary acts we perform.
Here are five of the most common classifications:
- Representatives (or Assertives): These are acts that commit the speaker to the truth of what they are saying. They are about stating beliefs or facts. Examples include stating, claiming, reporting, and asserting. When a scientist reports their findings, they are performing a representative act.
- Directives: These are acts where the speaker tries to get the listener to do something. They are about making the world fit the words. Examples include requesting, ordering, commanding, and asking. A boss telling an employee to finish a report is a clear example of a directive.
- Commissives: These acts commit the speaker to some future course of action. They are about committing oneself to make the world fit the words. Examples include promising, offering, vowing, and threatening. When you say, “I’ll be there at 8 PM,” you are making a commissive.
- Expressives: These acts express the speaker’s psychological state or feelings about a state of affairs. They are about revealing one’s inner world. Examples include apologizing, thanking, congratulating, and welcoming. Saying “I’m so sorry for your loss” is a classic expressive act.
- Declarations: These are the most dramatic acts. They are the words that, when spoken in the right context, bring about a new state of reality. Examples include declaring war, firing someone, baptizing, or a referee shouting “You’re out!” The world is changed by the very utterance of the words.
Austin’s Theory in the Real World
You might be thinking this is all interesting philosophy, but does Austin’s theory have any practical use? Absolutely. Its principles are at play all around us, in both simple and complex situations.
Legal Language
The legal system is built on performative utterances. When a judge says, “The court is now in session,” or “I find the defendant guilty,” they are using language to change the legal status of people and proceedings. A contract is essentially a complex set of commissive speech acts—promises made by two parties that are legally binding. Understanding the precise illocutionary force of words is critical for lawyers and judges.
Digital Communication and AI
How do Siri, Alexa, and Google Assistant understand what you want? They are programmed to recognize the illocutionary force of your words. When you say, “Set a timer for 10 minutes,” the device understands this as a directive and performs the corresponding action. This technology relies heavily on the principles of Austin’s theory. Programmers must code AI to distinguish between a question (“What is the weather?”), a command (“Tell me the weather”), and an expression (“I love this weather!”). Many a tech enthusiast follows developments in this field on sites like https://siliconvalleytime.co.uk/ to see how language models are evolving.
Everyday Conversations
Think about a simple argument. One person might say, “You always leave your clothes on the floor.” The locutionary act is a statement about clothes. But the illocutionary act is likely one of complaining or even accusing. The other person might respond, “I was going to pick them up!” The illocutionary act here is one of defending or excusing. Recognizing the underlying actions can help us navigate conflicts more effectively. Instead of reacting to the literal words, we can respond to the intended action, for instance, by recognizing a complaint as a request for help.
Critiques and Evolutions of the Theory
No theory is perfect, and Austin’s theory has faced its share of criticism and revision over the years. Some philosophers found the distinction between performative and constative utterances to be blurry. After all, isn’t stating a fact also a kind of action—the act of informing?
Austin himself came to agree with this and eventually argued that all utterances are speech acts. His initial, sharper distinction was a way of introducing the main idea, but the more nuanced view is that even stating a fact (“The sky is blue”) is the illocutionary act of asserting.
Another challenge was creating a clean, comprehensive list of illocutionary acts. While Searle’s five categories are helpful, human communication is incredibly complex and messy. Many utterances can be a blend of different acts. For example, “It’s getting late” could be both a representative (stating the time) and a directive (hinting that it’s time to go home).
Despite these critiques, the fundamental insight of Austin’s theory—that language is a form of action—remains one of the most important contributions to the study of language in the 20th century. It opened the door for new fields like pragmatics, which studies how context shapes meaning.
Conclusion
John L. Austin gave us a powerful lens through which to view language. By shifting the focus from the dictionary definitions of words to the actions we perform with them, Austin’s theory uncovers a hidden layer of meaning in every conversation. We don’t just talk; we request, we promise, we warn, we apologize, and we declare. We use our words to build relationships, conduct business, create laws, and shape our social world.
The next time you speak, pay attention to what you are doing with your words. Are you making a request? Offering an apology? Stating a belief? Understanding the illocutionary force behind your own words and the words of others is a skill that can make you a more perceptive, effective, and empathetic communicator. Austin’s theory is more than just an academic concept; it’s a practical guide to the amazing power of human language.
Frequently Asked Questions (FAQ)
1. What is the main idea of Austin’s theory in simple terms?
The main idea of Austin’s theory is that when we use language, we are not just saying things, but we are also doing things. For example, saying “I apologize” is the action of apologizing, and saying “I promise” is the action of making a promise.
2. What are the three types of speech acts according to Austin?
Austin identified three levels to any speech act:
- Locutionary act: The literal words spoken.
- Illocutionary act: The speaker’s intention or the action they are performing (e.g., warning, promising, requesting).
- Perlocutionary act: The effect the words have on the listener (e.g., persuading them, scaring them, getting them to do something).
3. What is the difference between a performative and a constative utterance?
A constative utterance is a statement that describes something and can be judged as true or false (e.g., “It is raining outside“). A performative utterance is a statement that performs an action and is judged as successful (felicitous) or unsuccessful (infelicitous) (e.g., “I name this baby John”). Austin later concluded that all utterances have a performative aspect.
4. What are ‘felicity conditions’?
Felicity conditions are the criteria that must be met for a speech act to be successful. These include having the proper authority (a judge can sentence someone, but you can’t), using the correct words, and having sincere intentions. If these conditions aren’t met, the speech act can fail.
5. How is Austin’s theory used today?
Austin’s theory is fundamental to many fields. In law, it helps define what makes contracts and verdicts valid. In technology, it’s the basis for how AI assistants like Siri and Alexa understand and respond to commands. It’s also crucial in communication studies, therapy, and international relations for understanding and preventing miscommunication.
